本文以图像处理中的圆形目标检测为研究对象,利用 MATLAB 平台实现了对硬币图像的圆检测实验。实验流程包括高斯滤波、Sobel 边缘检测、投票机制确定圆心区域以及半径估计,最后通过绘制圆形实现检测结果的可视化。实验采用 100 日元硬币图像作为测试样例,验证了所设计算法能够较为准确地检测出硬币的圆形边界。该实验不仅加深了对边缘检测与投票方法的理解,也为后续在目标识别与机器视觉中的应用提供了参考。
作者信息
编号:MI-25
大小:15K
环境:Matlab R2020b、2024b
作者:张家梁(自研改进)
引言
圆形目标在工业检测、货币识别、医学成像和交通监控等领域具有广泛的应用,因此圆检测一直是图像处理与计算机视觉中的一个重要研究方向。传统的霍夫变换方法能够较好地解决圆检测问题,但其计算复杂度较高,不利于在实时性要求较强的场合使用。
在本实验中,我们结合高斯滤波与 Sobel 算子进行边缘提取,并设计了一种基于梯度方向一致性的投票方法来定位圆心,再通过统计边缘点到圆心的距离实现半径的估计。实验选择 100 日元硬币图像作为测试对象,直观展示了算法在圆形目标检测中的效果。
通过本实验,不仅能够验证图像滤波、边缘检测和投票机制在实际应用中的作用,而且能够加深对 MATLAB 图像处理工具箱的理解与掌握。这对于后续深入学习计算机视觉方法和开展更复杂的目标识别研究具有积极意义。
系统架构
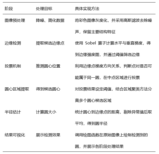
本系统是一个基于 MATLAB 的圆形目标检测实验平台,主要用于对硬币图像(如 100 日元硬币)进行圆形边界的识别与可视化。系统通过对输入图像进行预处理、边缘检测和投票分析,最终实现圆心位置与半径的确定,并将检测结果叠加在原图上显示。
系统主要模块包括:
图像预处理模块:对输入图像进行灰度化与高斯滤波,降低噪声干扰。
边缘检测模块:采用 Sobel 算子提取图像边缘信息。
投票检测模块:基于梯度方向一致性进行投票,确定圆心候选区域。
圆心与半径估计模块:通过区域聚类与距离统计,得到圆心坐标和半径。
结果可视化模块:调用 draw_circle 函数在原始图像上绘制检测到的圆,展示检测效果。
2.系统流程图

研究方法
本系统采用“图像预处理—边缘检测—投票定位—圆心与半径估计—结果可视化”的流程,在 MATLAB 平台上实现了硬币圆形目标的检测。

实验结果
实验结果验证了所提出的基于边缘检测与投票机制的圆检测方法的有效性。该方法能够在噪声较少的情况下,准确定位圆心并估计半径,实现圆形目标的识别。
运行 circle_detect.m
图 1 硬币图像圆检测实验结果

分析:本实验在 MATLAB 平台上以 100 日元硬币图像作为检测对象,依次进行了高斯滤波、Sobel 边缘检测、二值化处理、投票分析、圆心区域提取与半径估计等步骤。实验结果表明,高斯滤波使图像整体更加平滑,有效抑制了背景噪声并保留了硬币的主要结构;Sobel 算子清晰地提取出硬币的轮廓;二值化处理进一步简化了边缘信息,使硬币边界更加突出,背景干扰被有效去除。在投票阶段,基于梯度方向一致性的投票机制在硬币圆心位置产生了明显峰值,并通过阈值分割与聚类分析成功定位了圆心区域。最终,在原始图像上绘制出的绿色圆圈准确地标出了两枚硬币的圆形边界,验证了该方法在圆形目标检测中的有效性与可行性。
系统实现
本系统完全基于MATLAB平台开发,主要集成以下脚本与模块:

研究结论
本实验基于 MATLAB 平台实现了对硬币图像的圆检测,完整经历了图像预处理、边缘检测、投票分析以及圆心与半径估计等环节。实验结果表明,该方法能够有效抑制噪声,准确提取硬币的边缘特征,并通过投票机制实现圆心定位和半径估计,最终在原图上成功标出硬币的圆形边界。由此可见,基于边缘特征与投票机制的圆检测方法具有较好的准确性和可行性,为后续在目标识别和机器视觉等领域的应用提供了有益的参考。
实验环境
硬件配置如表:实验所用硬件平台为惠普(HP)暗影精灵10台式机整机,运行 Windows 11 64 位操作系统,作为模型训练与测试的主要计算平台,能够良好支持Matlab的开发需求。

官方声明
实验环境真实性与合规性声明:
本研究所使用的硬件与软件环境均为真实可复现的配置,未采用虚构实验平台或虚拟模拟环境。实验平台为作者自主购买的惠普(HP)暗影精灵 10 台式整机,具体硬件参数详见表。软件环境涵盖操作系统、开发工具、深度学习框架、MATLAB工具等,具体配置详见表,所有软件组件均来源于官方渠道或开源社区,并按照其许可协议合法安装与使用。
研究过程中严格遵循学术诚信和实验可复现性要求,确保所有实验数据、训练过程与结果均可在相同环境下被重复验证,符合科研规范与工程实践标准。
版权声明:
本算法改进中涉及的文字、图片、表格、程序代码及实验数据,除特别注明外,均由7zcode.张家梁独立完成。未经7zcode官方书面许可,任何单位或个人不得擅自复制、传播、修改、转发或用于商业用途。如需引用本研究内容,请遵循学术规范,注明出处,并不得歪曲或误用相关结论。
本研究所使用的第三方开源工具、框架及数据资源均已在文中明确标注,并严格遵守其相应的开源许可协议。使用过程中无违反知识产权相关法规,且全部用于非商业性学术研究用途。


评论(0)