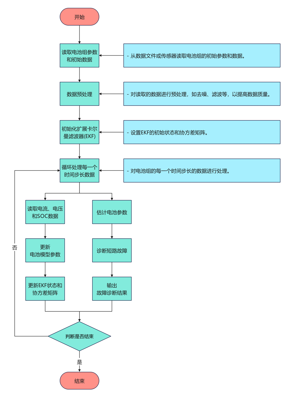
本研究针对串联锂离子电池组中的短路故障,提出了一种基于均差模型的故障诊断和状态估计方法。
项目信息
编号:MOG-20
大小:211M
运行条件
Matlab开发环境版本:
– Matlab R2023b
项目介绍
通过扩展卡尔曼滤波(EKF)和在线自适应算法,实现了对电池参数的实时估计和故障识别。

实验结果表明,该方法能够有效地检测和诊断电池组中的微短路故障,并准确估计电池状态,有助于提高电池组的安全性和可靠性。
项目报告
Tipps:设计报告PDF格式,直接下载。
– 项目参考文档:设计报告

算法流程

代码讲解
Tipps:仅对ISCr_Online_EKF.m部分代码简要讲解。该项目可以按需有偿讲解,提供后续答疑。

运行效果
– 运行ISCr_Online_EKF.m





远程部署
Tipps:购买后可免费协助安装,确保运行成功。
– 远程工具:Todesk 、向日葵远程控制软件
– 操作系统:Windows OS
项目文件

文件目录
Tipps:完整项目文件清单如下:
项目目录
– 1.Code (完整代码:确保运行成功)
– 2.Result (运行结果:真实运行截图)
– 3.Demo (演示视频:真实运行录制)
声明:本站所有项目资源都可以正常运行,亲测无错!而且我们录制了演示视频,在我们注明的环境版本下,项目运行效果完全和演示视频一致。客服QQ:下载须知


评论(0)