随着电子产品的快速发展,印制电路板(PCB)作为电子元器件连接和信号传输的关键部件,其质量直接影响整机的性能与稳定性。传统的人工检测方法存在效率低、准确性差等问题,已无法满足现代工业对高精度、高速度的质量检测要求。本文设计并实现了一种基于MATLAB的PCB图像缺陷检测与标注系统,通过图像预处理、旋转配准、差异分析及图像形态学处理,有效识别和分类焊盘缺失、导线缺失、短路、突起等多种常见缺陷。系统通过GUI界面实现人机交互,提供图像加载、处理结果可视化及缺陷统计等功能。实验结果表明,该系统能够对标准PCB与待检测PCB图像进行准确匹配,并实现多类缺陷的有效检测与标注,具有良好的实用性和推广价值。
作者信息
编号:MI-6
大小:1.4M
环境:Matlab R2020b、2024b
作者:张家梁(自研改进)
引言
随着电子信息技术和制造工艺的不断进步,电子产品日趋小型化、集成化,对印制电路板(PCB)的制造精度和质量控制提出了更高的要求。PCB作为连接电子元件的核心载体,其制造质量直接关系到电子产品的稳定性和可靠性。然而,在实际生产过程中,PCB极易受到焊接缺陷、导线断裂、蚀刻残留等问题的影响,导致电路故障,进而引发系统级问题。
传统的PCB质量检测依赖人工目检,不仅效率低、劳动强度大,而且在面对高密度和高复杂度电路时易出现漏检、误检等现象。因此,发展一种高效、自动化的PCB缺陷检测技术成为电子制造领域的重要研究方向。
近年来,图像处理技术在视觉检测领域取得了显著成果。利用数字图像处理方法可以对PCB图像进行自动识别与分析,大大提高检测效率和准确性。MATLAB作为功能强大的科学计算与图像处理平台,提供了丰富的图像处理工具箱,适合快速搭建和验证算法原型。
本课题以PCB缺陷检测为研究对象,结合图像配准、图像差异分析及形态学处理等技术,设计并实现了一个基于MATLAB的图像缺陷检测与标注系统。该系统通过GUI界面实现用户友好的操作流程,支持PCB图像的加载、预处理、标准图比对、缺陷定位与统计输出等功能,具有较高的应用价值与工程意义。
系统架构
1.系统概述
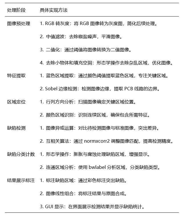
PCB缺陷检测系统旨在通过计算机视觉和图像处理技术,自动检测PCB(印刷电路板)图像中的潜在缺陷。这一系统通过比较待检测的PCB与标准PCB图像,自动识别并标注出缺陷区域。系统主要涉及以下功能:
系统核心模块包括:
图像加载:用户上传待检测PCB图像和标准PCB图像作为参考。
预处理:对待检测PCB图像进行灰度化、去噪、二值化和形态学操作(去除小物体、填充空洞)。
图像对齐:通过旋转和匹配算法对齐待检测PCB和标准PCB图像,确保尺度和位置一致。
缺陷检测:对比两幅图像,检测差异并标注缺陷区域(如焊盘缺失、导线断裂、短路等)。
缺陷分类与计数:分类检测到的缺陷并统计数量(焊盘缺失、导线缺失、表面缺陷等)。
结果展示与标注:将标注缺陷的图像结果显示,并通过GUI展示最终检测结果。
2.系统流程图

研究方法
该系统结合了图像处理技术(如灰度化、二值化、边缘检测、形态学操作)和模式识别算法(如互相关分析和连通区域分析),有效地完成了PCB缺陷的检测、分类和标注任务。通过用户友好的图形界面,系统能够直观展示缺陷检测结果,帮助工程师快速定位并修复PCB生产中的潜在问题。

实验结果
通过此系统,用户可以直观地看到待检测PCB图像与标准图像的对比,并能够自动检测和标注出其中的缺陷。系统不仅展示了缺陷区域,还提供了缺陷的详细统计数据,这对于PCB的质量评估和后续修复具有重要意义。
1.实验过程
图1:PCB缺陷检测系统界面

图2:输入待检测PCB图像

图3:标准PCB图像与其二值化图像

图4:缺陷检测和标注PCB图像

2.结果分析

此系统通过图像处理和模板匹配技术,结合GUI界面实现了对PCB图像的缺陷检测与标注。用户可以上传PCB图像,通过自动化处理(如图像预处理、匹配、缺陷检测)获取缺陷区域的标注,并查看相关统计结果。通过这种方式,用户可以更高效地识别和定位PCB中的问题,提升质量控制的效率。
系统实现
本系统完全基于MATLAB平台开发,主要集成以下脚本与模块:

研究结论
本系统具有高效、自动化的PCB缺陷检测功能,可以广泛应用于PCB生产线的质量检测中,尤其是在检测效率和精度方面展现出显著优势。未来,可以进一步优化图像处理算法,提升系统的实时性和适应性,扩展到更多类型的缺陷检测任务。同时,结合深度学习等技术,能够进一步提高缺陷检测的智能化水平。
实验环境
硬件配置如表:实验所用硬件平台为惠普(HP)暗影精灵10台式机整机,运行 Windows 11 64 位操作系统,作为模型训练与测试的主要计算平台,能够良好支持Matlab的开发需求。

官方声明
实验环境真实性与合规性声明:
本研究所使用的硬件与软件环境均为真实可复现的配置,未采用虚构实验平台或虚拟模拟环境。实验平台为作者自主购买的惠普(HP)暗影精灵 10 台式整机,具体硬件参数详见表。软件环境涵盖操作系统、开发工具、深度学习框架、MATLAB工具等,具体配置详见表,所有软件组件均来源于官方渠道或开源社区,并按照其许可协议合法安装与使用。
研究过程中严格遵循学术诚信和实验可复现性要求,确保所有实验数据、训练过程与结果均可在相同环境下被重复验证,符合科研规范与工程实践标准。
版权声明:
本算法改进中涉及的文字、图片、表格、程序代码及实验数据,除特别注明外,均由7zcode.张家梁独立完成。未经7zcode官方书面许可,任何单位或个人不得擅自复制、传播、修改、转发或用于商业用途。如需引用本研究内容,请遵循学术规范,注明出处,并不得歪曲或误用相关结论。
本研究所使用的第三方开源工具、框架及数据资源均已在文中明确标注,并严格遵守其相应的开源许可协议。使用过程中无违反知识产权相关法规,且全部用于非商业性学术研究用途。


评论(0)