本研究设计并实现了一种基于MATLAB的饮料瓶颜色与形状识别系统。
项目信息
编号:MCV-43
大小:2.7M
运行条件
Matlab开发环境版本:
– Matlab R2020b、2023b
项目介绍
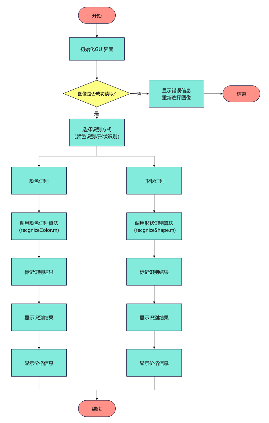
系统通过图像处理技术对饮料瓶进行颜色和形状的自动识别。首先,系统对输入的图像进行预处理,包括图像的灰度化和二值化处理。接着,系统通过颜色识别算法(recgnizeColor.m)提取瓶子的颜色特征,并通过形状识别算法(recgnizeShape.m)分析瓶子的形状特征。系统最终能够准确地识别出饮料瓶的颜色和形状类别。实验结果表明,该系统在饮料瓶识别任务中具有较高的准确率,为自动化分类和废物管理提供了有效的技术支持。
项目文档
Tipps:可以根据您的需求进行写作,确保文档原创!
– 项目文档:写作流程

算法流程

代码讲解
Tipps:仅对demo.m部分代码简要讲解。该项目可以按需有偿讲解,提供后续答疑。

运行效果
运行 demo.m
饮料瓶颜色识别

(1)图像左侧展示了原始的饮料瓶图像。
(2)图像右侧展示了识别出的饮料瓶颜色结果。系统通过颜色识别算法将不同颜色的瓶子标记出来,每个瓶子都用不同颜色的框标示(例如:蓝色、绿色、黄色、红色等)。
(3)控制面板显示用户选择了“识别颜色”选项,并且系统成功识别并标注了饮料瓶的颜色。
饮料瓶价格显示

(1)左侧依然是原始的饮料瓶图像。
(2)右侧图像显示了识别出的饮料瓶类型及其对应的价格信息。每个瓶子上方都标注了瓶子的名称和价格(例如:“雪碧 6元”、“可口可乐 4元”等)。
(3)控制面板显示用户选择了“识别颜色”选项,并且系统不仅识别了瓶子的颜色,还显示了对应的价格信息。
饮料瓶形状识别

(1)左侧展示了原始的饮料瓶图像。
(2)右侧图像显示了识别出的饮料瓶形状结果。系统通过形状识别算法标注了瓶子的外形轮廓,并用黑色框进行了标注。
(3)控制面板显示用户选择了“识别形状”选项,并且系统成功识别并标注了饮料瓶的形状。
饮料瓶价格显示

(1)这张图与第二张类似,展示了基于形状识别后显示饮料瓶的类别及其对应的价格信息。
(2)控制面板显示用户选择了“识别形状”选项,系统识别了瓶子的形状并显示了对应的价格。
这些图片展示了系统在不同识别模式下的功能,从颜色识别到形状识别,并将结果以图形和文字的方式展示给用户,包括饮料瓶的类别和价格信息。
远程部署
Tipps:购买后可免费协助安装,确保运行成功。
– 远程工具:Todesk 、向日葵远程控制软件
– 操作系统:Windows OS
项目文件

文件目录
Tipps:完整项目文件清单如下:
项目目录
– 1.Code (完整代码:确保运行成功)
– 2.Result (运行结果:真实运行截图)
– 3.Demo (演示视频:真实运行录制)


评论(0)